
Paper Wireframe




















Paws’port
Re:Loop is a sustainable yarn brand that revives the rhythm of craft and care. Inspired by loops in crochet and cycles in life, it reimagines the beauty of repetition through playful modular forms and tactile packaging.The visual identity weaves together continuity and renewal — reminding us that every thread, like every story, can begin again.

Paper Wireframe




















Paws’port
Re:Loop is a sustainable yarn brand that revives the rhythm of craft and care. Inspired by loops in crochet and cycles in life, it reimagines the beauty of repetition through playful modular forms and tactile packaging.The visual identity weaves together continuity and renewal — reminding us that every thread, like every story, can begin again.

Preparing the journey
Paper Wireframe




















Paws’port
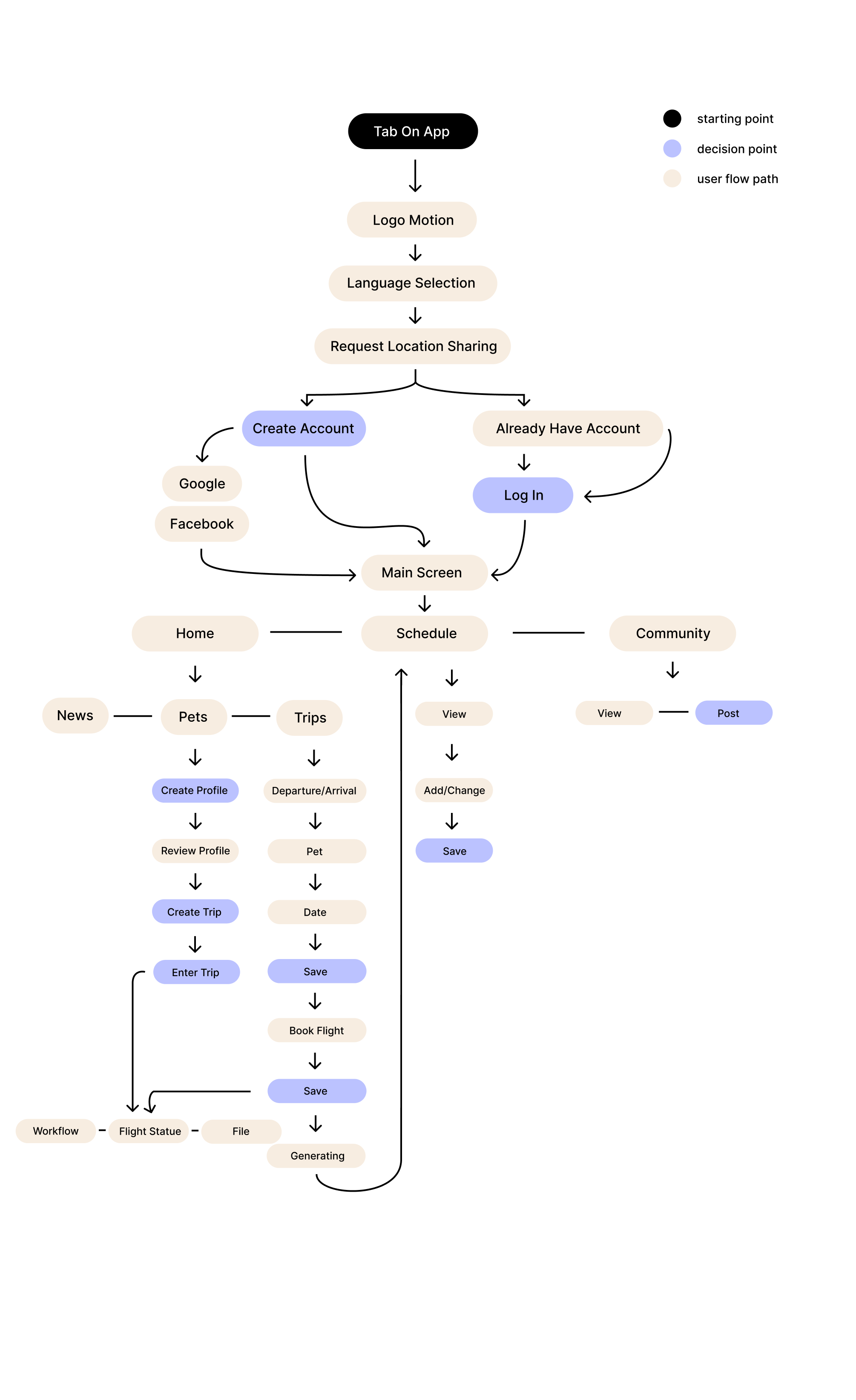
PAWS'PORT is a UX project that reimagines the experience of flying with pets across borders. Built around empathy and clarity, it transforms complex regulations into a guided journey of care. Through transparent data flow, emotional interface design, and time-sensitive management, Pawsport helps pet owners navigate procedures with confidence and ease—turning bureaucracy into companionship.

Preparing the journey
Paper Wireframe



















